扫码在线咨询
|
|
带你走进 —— 美国西北大学 此 “西北大学” 可不是中国陕西,那个 “由清末光绪皇帝御笔朱批设立,坐落于古都西安的综合性全国重点大学”。今日要说的是倍受学生喜爱,学术能力一流,低调又傲娇,还超级有钱美国西北大学。
学校简介 01 美国西北大学(Northwestern University),简称NU,坐落于伊利诺伊州东北部城市埃文斯顿,是一所世界顶尖的私立研究型大学,是十大联盟(Big Ten Conference)创始成员和北美顶尖大学学术联盟美国大学协会(AAU)的成员之一。 同时也是美国十大名校联盟中唯一的一所私立学校。 虽然不是藤校,但是它也极具实力,就其教学特色来说更专注于实用性。 西北大学由John Evans先生创办 ,其主校区位于伊利诺伊州埃文斯顿市郊的密歇根湖湖畔,临近美国第三大城市芝加哥,其商学院、法学院和医学院位于芝加哥市区。19位诺贝尔奖得主、38位普利策奖得主曾在此工作或学习。截至2015年,西北大学获得捐赠约为101.9亿美元,是美国最富有的10所大学之一 。 西北大学的建校宗旨是 建立并加强在学术及专业上的特长。这包括在大学本科阶段涉及的专业及学术范围的综合性。而研究生阶段,则主要强调主修学术及专业领域,通过教学及科研服务社会。 IMC项目 02 本文可能会讲到关于西北大学的地理位置,校区构架、生活环境,申请要求等方面的介绍。 但是在此之前,咱们还是先讲一下西北大学最让人垂涎欲滴的IMC项目,传媒、市场的小伙伴们都很喜欢它,常被说成传媒学生的不二之选。 作为IMC之父,Medill一直是品牌营销策略当之无愧的leader。 西北大学的 Medill 新闻学院和 Kellogg 商学院均排名全美第一,也被称为美国最富有的“贵族”学校之一。 并且西北大学是全美第一个成立整合营销研究中心的大学,Integrated Marketing Communications专业排名全美第一,其营销专业的美誉和知名度在美国大学中100年内无人能及。其中,被誉为“现代营销学之父”的菲利普·科特勒博士任西北大学凯洛格管理学院终身教授,是西北大学凯洛格管理学院国际市场学知名教授。 项目名称: Master of Science in Integrated Marketing Communications 开设学院:Medill School of Journalism, Media 项目时长:15 months 项目学费:$93,720 项目类型:Full time 开课时间:September TOEFL/IELTS: 无最低要求 工作经验:不需要 整合营销传播专业分支: ⏩、媒体应用传播,Media Applied Communication ⏩、数字营销传播,Digital Marketing Communication ⏩、广告学,Advertising ⏩、公共关系,Public relations 整合营销传播专业主要课程: ⏩、传播研究中的统计方法 Statistical methods in Communication Research ⏩、市场通讯管理 Marketing communication management ⏩、市场研究及统计 Market Research and Statistics ⏩、整合营销传播策略资料库 IMC Strategy and Tactics Database ⏩、传媒经济及科技 Media Economics and Technology 西北大学IMC项目发展近30年,有着良好的学术声誉。除了主校区之外,学生有机会在旧金山,伦敦,智利,亚洲进行学习和研究。(如在旧金山学习科技与创新,在伦敦进行为期4周的课程学习,在巴黎顶尖的传播学院中学习,在亚洲企业中观摩整合营销传播的具体实践,在智利学习环球创新等)。 课程设置灵活、丰富,可以满足不同学生的需求,除了传统的选课模式外,学生还可选择Consumer Insight and Analytics,Messages and Content,Media Sequence中的一个sequence来进行学习。 校区构架 03 西北大学有三个校区 :埃文斯顿校区,芝加哥校区和多哈校区。 埃文斯顿校区:西北大学埃文斯顿校园包括本科生院、研究生院和商业学院,沿密歇根湖南北走向。 芝加哥校区:西北大学的芝加哥校园有医学院、医院、法学院、商学院分院和向职业人员提供晚校和周末班的深造学校。 西北大学在芝加哥市内的学校和医院离红线的芝加哥站很近。同时西北大学的Evanston与芝加哥校区之间有校车接驳。而芝加哥公共交通设施(CTA)通过埃文斯顿的高架列车被称为紫线,使用西北大学校色,其中Foster站距离校园南端很近,Noyes站距离北端很近。 多哈校区:2008年秋西北大学在多哈教育城与卡内基梅隆大学、康奈尔大学、乔治城大学、德州农工大学和弗吉尼亚联邦大学一起设立了一座校园。一座新闻学校和一座通讯学校提供相应的学士学位。 学院、课程设置 04 西北大学由11个学校和14个学院组成。 每个学校的系由大学校长、教务长、学院院长和教务系组成。 优势学院:传媒学院、医学院、法学院、商学院、工程与应用科学学院、文理学院。 ⏩、新闻学院: 西北大学的新闻学院是公认的全美最好的新闻学院之一,可与哥伦比亚大学的新闻学院相媲美。新闻学院学士学位课程为4年,学生最少要修读45个科目,包括经济、历史、国际研究、文学、理科及数学、社会科学等。另外有12门新闻专业课,包括新闻写作及报告、报章写作及编辑、杂志写作及编辑、电台广播写作及编辑、新闻操守及法规、广告学、市场学等。在第三学年,学生会被安排在报社、杂志社或电视台实习。 ⏩、法学院: 西北大学的法学院作为美国法学院的top10内的院校,一直以来受到计划申请美国研究生的人青睐。美国西北大学法学院位于芝加哥市中心,是前十几名里法学院中地点较便利的学校之一。学校侧重于商业有关的法律,学生可在KELLOGG 商学院选修部分课程,对BIG FIRM 工作有利。招生要求非常偏重Lsat 高分和工作经验,相对来说对GPA要求较灵活。学校允许已获LLM学位的同学加入两年制的JD项目,但仍然要求LSAT分数,另需工作经验,竞争也较激烈。 ⏩、医学院: 西北大学的医学院是美国医学院Top20,是美国最顶尖的研究型医学院。是每年全美医学院申请人数最多也最为激烈的医学院之一。西北大学医学院坐落在繁华的芝加哥市中心,始建于1926年的医学院大楼Ward Memorial Building(沃德大厦)是美国第一座学术摩天楼。
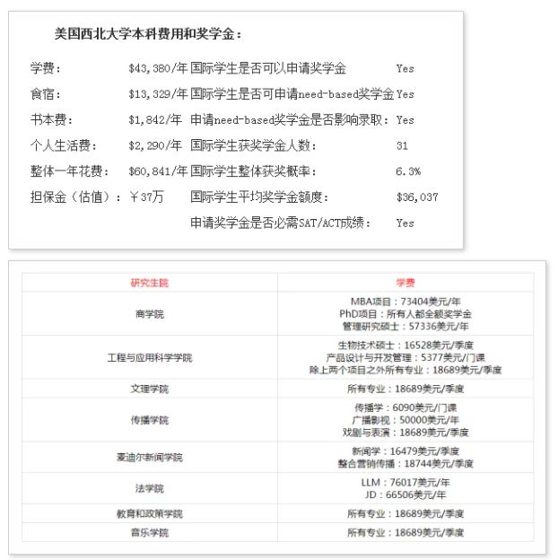
西北大学是一个大规模的研究大学,中北部院校协会和相应的美国化学、心理学、商业、教育、新闻业、音乐、工程、法学和医学专业组织认可其130多个本科项目以及70个研究生和专业项目。 本科项目四年,有大学大多数学生,强调“艺术和科学/专业”。每个学校的系自己设立学位要求。每学年分三学期,每学期约十周,三个学期从每年的九月末开始,六月初结束。一般本科生需要在毕业前至少学习了12个学期,但是西北大学的学生也可以通过加速、荣誉和混合医学、科学、数学、工程和新闻学科。博士研究生项目与本科项目一起进行。 申请要求、学费 05 2019年6月7日,美国西北大学国际学生办公室对外发布了一封致中国学生的公开信。信中强调:“中国学生是西北大学完成历史使命不可或缺的组成部分,我们有责任和义务帮助你们取得签证。”并且校方表示:“截止到目前,没有任何一名西北大学的中国学生签证被拒,我们将继续努力以保证你们顺利获得签证。”官宣的坚定态度,给同学们的赴美留学打了一剂强心剂。 ⏩本科申请条件: 语言:TOEFL/雅思, 托福未设定最低语言成绩要求,雅思成绩不低于7.5分。 GPA:未设定最低GPA成绩要求。 SAT/ACT成绩:需要提供SAT/ACT考试成绩,但无具体成绩要求。 申请材料:完整的通用申请表(Common Application)及西北大学补充申请表(Northwestern University Supplement);ACT(包括写作)、SAT推理测试、SAT科目测试成绩(由考试机构寄送); 英语成绩证书,原件或复印件,如TOEFL、IELTS等; 开学时间:每年3月、8月 申请截至日:ED每年11月1日 RD每年1月1日,学费:大概50424美元。 (信息仅供参考,具体以学校最终通知为准) ⏩、研究生: 西北大学研究生项目需通过研究生院统一申请,需要注意的是,各系别或有单独的录取要求。 开学时间:每年3月、8月 申请截至日:每年12月15日 留学费用:大概46000美元 学位背景要求:四年制正规大学并且取得学士学位。 GPA:未设定最低GPA成绩要求。 GRE: 平均 Verbal 75%, Q75% TOEFL: 分数要求:不同专业各异,Ph.D.100或90 国际学生需递交TOEFL或IELTS成绩,部分项目不接受IELTS考试成绩,如传播学。大部分硕士项目要求TOEFL总分不低于80分,IELTS总分不低于7.0分,博士项目要求TOEFL总分不低于90分,IELTS总分不低于7.0分,部分项目要求TOEFL总分不低于100分,或IELTS总分不低于7.5分。如博士项目申请助教奖学金,TOEFL口语单项需不低于26分。 PS:西北大学硕士研究生申请时间:西北大学研究生项目主要接受秋季学期入学申请,申请截止日期通常在1月末-4月中旬,部分硕士项目接受冬季和春季学期入学申请,具体请查看相关专业申请说明。 相关的本科,部分研究生费用和奖学金如下:
(信息仅供参考,具体以学校最终通知为准) 生活氛围 06 校园一角:校园由南到北像一个长方形,大概走20分钟能横穿校园。在校园的南边尽头就是 Evanston 小镇,里面有各种各样的中餐,日料,韩餐,和奶茶,在紧张的学习氛围中,也带着一丝惬意。 不过,芝加哥在10月份可能就开始下雪,怕冷的孩纸要格外注意下这个地理环境。
关于住宿:学校为学生提供多样性的住宿选择,有21人的小型居住区,也有600多人的大型居住区,有传统房型,也有新建成的新式房型等,所有的本科新生以及70%的在读本科生,几乎都选择校内住宿,研究生则可以申请条件略好的学生公寓,房间内均已配备基本的生活设施。 在吃这方面:西北的食堂是全自助的,提供汉堡薯条,牛排三文鱼,也会不定期推出各种Asian foods。 关于出行:学校离芝加哥市区只用20分钟车程,在校学生还可以免费搭乘西北校区与芝加哥校区的校车到达芝加哥,出去玩什么的是很方便的。 关于课堂:由于西北大学属于中等大小的学校,一般大课也只有300多人。对于上大课的学生,老师都会分成5-10人一组的小组进行 tutorial session/discussion。 关于活动:西北是 division I 的学校,也是Big Ten之一,所以运动精神十分浓烈。隔三差五就会有比赛。比如在每年的新生欢迎会上,学校都会带新生去体验一下 football game 是如何的狂野。 平时在周五下午,也能看到一群拉拉队的男生女生穿着紫色衣服去往运动场。 虽然大家都知道西北的 football ,但战绩 emmm... 关于社交:校内社团有快200个,很多选择,什么样的社团都有。光是舞蹈社就有快7个,有学生组织也有学校组织。 课余活动很丰富,比如有Academic Advancement Center的学术活动,有Norris University Center的Minicourse,有宿舍群的各种社交活动,Frat House party每周都有。 |



