扫码在线咨询
|
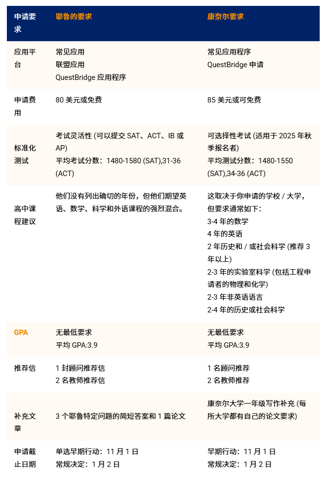
康奈尔大学 | NO.5 耶鲁VS NO.11康奈尔,都是藤校,康奈尔真的会差很多吗?我们常看到藤校之间耶鲁大学与哈佛大学,甚至康奈尔大学与宾夕法尼亚大学在某些体育项目中也存在竞争。 但是康奈尔大学和耶鲁大学怎么对比?人会说看排名肯定耶鲁大学啊! 但是话说回来每年有几个人能去耶鲁啊,而康奈尔也是藤校,录取率相对更高。 那么今天我们就看看排名11名的康奈尔大学对比耶鲁的差距到底大不大? 传统贵族 vs. 实干先锋 耶鲁的故事始于1701年,一个意图培养“教会与国家领导者”的小型牧师学院。三百多年过去,耶鲁没有变得世俗。 想象一下:在石墙与藤蔓缠绕的校园里,你穿过寂静的Sterling图书馆,思考着宪法精神、社会正义、艺术的永恒。 耶鲁培养的是思考者与变革者,而非单纯的技术执行者。 反观康奈尔大学!它在1865年诞生,彼时的美国正处于内战与工业革命的夹缝中。Ezra Cornell喊出那句激动人心的建校誓言:“我想建立一所大学,让任何人都能在这里学习任何学科。” 康奈尔自出生起就带着务实、包容、开放的基因——工程、农业、酒店管理、兽医学、计算机科学……它从不设限,鼓励学生在真实世界中试错与开拓。 因此在康奈尔里你不是关在象牙塔里的人,而是未来要在世界舞台上干实事的人。 两所大学的录取之门 两所学校都在常春藤联盟内部拥有极高的竞争力,但录取难度有显著差异。 耶鲁大学收到了 57,465 份申请,只录取了 2,146 名学生,录取率低得令人难以置信,仅为 3.7%。这意味着每 100 名申请者中只有不到 4 名被录取。康奈尔大学的申请数量更多,总计 65,612 份,录取了 5,516 名学生,录取率仅为 8.4%。(2028届申请数据,因为康奈尔2029录取数据我还没有找到) 你以为康奈尔这就简单了?错!,康奈尔实行按学院分开录取,比如工程学院、农业与生命科学学院、酒店管理学院等,录取标准各有细致差异。 某些热门学院(如工程学院)竞争甚至堪比Yale本身。 很多家长很介意排名,那我们就来看看两个学校的排名对比: 我们也能看到康奈尔大学有超过耶鲁的排名,根据业内老师介绍。两所学校如果深入专业来看: 人文学科(政治、哲学、历史、英语文学):Yale碾压。法律、公共政策、艺术:也是Yale领先。 而工程、农业、生物技术、酒店管理:Cornell领先。 所以这个选校还是更多的·要看领域,而不是盯总分。 两所学校的申请要求对比,大家仅供参考,大家还是要详细核对官网哦! 耶鲁大学对考试要求很灵活,你可以提交 SAT、ACT、AP 或 IB 成绩。大多数录取生 SAT 在 1480-1580 分,ACT 在 31-36 分。虽然没有强制要求每门课的年份,但英语、数学、科学和外语的组合必须扎实。 课外方面,耶鲁喜欢那些不仅有好奇心,还愿意把兴趣做深、做大的学生。比如参加过耶鲁青年全球学者(YYGS)或自己搞过有影响力项目的,会特别吸引他们。 康奈尔大学也实行选考制,2028届录取生 SAT 大多在 1480-1550 分,ACT 在 34-36 分。不同学院对课程要求更细,比如要有 3-4 年的数学、实验科学和外语背景。 课外方面,康奈尔喜欢实干型选手——动手能力强,爱创新,不怕从零开始。热爱 STEM、可持续发展或创业方向的学生,在这里更有优势。 简单来说,耶鲁更看“人”,康奈尔更看“路”。 学费、奖学金与性价比 虽然两校官方账面学费接近(每年约86,000美元左右),但真正的支出高度取决于你的家庭经济状况。 耶鲁大学的经济援助与奖学金 联邦补充教育机会补助金 (FSEOG) 这是针对那些经济需求特别高的学生的联邦资助。如果你已经获得了佩尔补助金,并且有特殊的财务困难,你就有机会获得这一补助。然而,由于其资金有限,并非所有符合条件的学生都能拿到这笔资助。 QuestBridge国家学院比赛 军事与退伍军人福利 工作-学习项目 康奈尔大学的经济援助与奖学金 康奈尔奖学金(机构援助) 康奈尔大学承诺倡议 迈尼格家族康奈尔国家学者计划 州助学金计划 哪所学校更适合你? 如果你追求的是一个学术气氛浓厚、传统深厚、以人文艺术为核心的校园环境,耶鲁大学可能是你的理想选择。耶鲁的录取率极低,2028届的录取率仅为3.7%,意味着你将加入一个极具竞争力和紧密联系的学术社区。 而如果你更倾向于一个灵活、多样、创新的校园环境,康奈尔大学可能更适合你。康奈尔提供的专业选择非常广泛,涵盖了工程、商业、农业等多个领域,学生可以享受到更多的实践学习机会。虽然它的录取率也很高,达到了8.4%,但它更注重学生的多元化和实际能力。 举个小例子(可能不是太恰当): 你在耶鲁毕业,校友晚宴上可能坐你旁边的是国会议员助理或者联合国官员。 你在康奈尔毕业,校友聚会上可能和未来的硅谷创业合伙人或跨国农企高管成为朋友。 所以就看你想怎么选择。 最后总结:哪一所才是你的理想之地? 美国留学网(www.americastudy.cn/)是美国留学国际学生服务中心旗下:专注于美国一站式留学申请服务的专业网站。美国留学国际学生服务中心是美国专业从事中国留学生来美国,游学,考察,对接的服务组织,主要从事出国留学、留学回国和来美国留学以及教育国际交流与合作的有关服务,与国内外相关机构建立了良好的业务合作关系。 服务中心官网:(http://www.americastudy.cn/) 咨询服务热线:400-0665-211 |


